2020上半年物业管理行业总结:机遇与挑战并存
发布时间: 2020-07-31
治疗一线是医院,预防一线是物业。
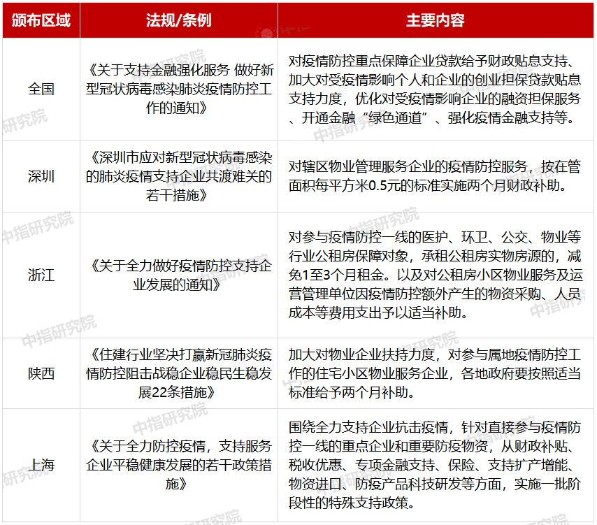
疫情发生后,物管服务扛起了社区防疫的第一道防线,在人流管控、公共区域消毒、防疫物资采购与发放、防疫知识宣传方面发挥着关键作用。然而在疫情防控中,物业管理行业和企业在物资供应、自身安全、运营风险、运营成本等方面也将面临较大挑战,但随着优惠扶持政策的出台和疫情的逐步控制,物业管理行业回归到稳健发展轨道。
表:2020年上半年颁布的部分物业相关政策条例


图:物业服务企业构筑社区防控体系

图:科技在基础物业服务中的运用成效


